无障碍阅读| 微信| 微博| 繁体 |登录|注册

图解:湖北出台关于构建稳定脱贫长效机制的意见

图解:湖北出台关于构建稳定脱贫长效机制的意见

2019-10-15 09:00 湖北省政府门户网站
政策解读

近日,湖北出台《关于构建稳定脱贫长效机制的意见》,结合湖北脱贫攻坚形势,聚焦深度贫困地区、特殊贫困群体,构建稳定脱贫长效机制,全面提升脱贫质量,着力巩固脱贫成果。

一、《意见》的制定背景

构建稳定脱贫长效机制,是打好打赢脱贫攻坚战、消除绝对贫困、逐步解决相对贫困的重大举措。习近平总书记多次强调,“脱贫既要看数量,更要看质量”,“要探索建立稳定脱贫长效机制”。省委、省政府认真贯彻落实习近平总书记的重要指示精神,将“构建稳定脱贫长效机制”作为2019年省委改革项目,结合湖北脱贫攻坚形势,立足当前,着眼于巩固脱贫成果,确保脱贫高质量、不返贫、可持续,为消除绝对贫困、逐步解决相对贫困、推进乡村振兴奠定坚实的基础,出台了构建稳定脱贫长效机制的政策性文件。

二、《意见》的制定依据

主要包括:一是习近平总书记关于扶贫工作的重要论述特别是习近平总书记在解决“两不愁三保障”突出问题座谈会上的重要讲话精神;二是《中共中央国务院关于打赢脱贫攻坚战三年行动的指导意见》(中发〔2018〕16号)和国务院扶贫开发领导小组印发《关于解决“两不愁三保障”突出问题的指导意见》(国开发〔2019〕15号);三是《湖北省扶贫攻坚领导小组关于打赢脱贫攻坚战三年行动的实施意见》(鄂扶组发〔2018〕13号)、《湖北省扶贫攻坚领导小组印发〈关于解决“两不愁三保障”突出问题的实施意见〉的通知》(鄂扶组发〔2019〕12号)以及我省脱贫攻坚的相关政策性文件;四是参考借鉴了贵州、河北、湖南等省有关巩固脱贫攻坚成果的经验做法;五是吸收采纳了武汉大学、华中科技大学、华中师范大学、中南财经政法大学、华中农业大学、湖北经济学院等6所高校减贫研究院专家的有关建议。

三、《意见》的主要内容

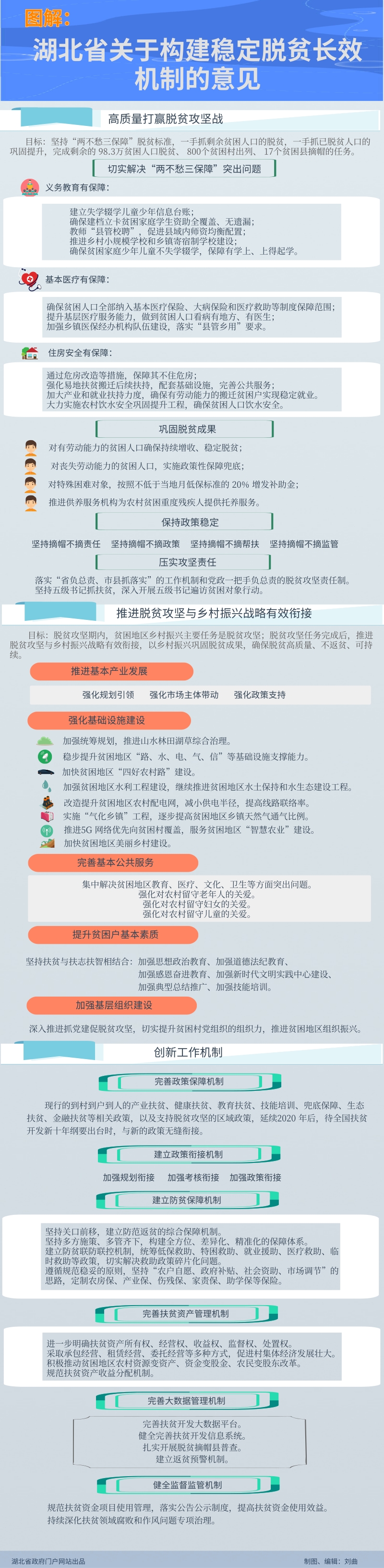
(一)高质量打赢脱贫攻坚战

明确聚焦深度贫困地区、特殊贫困群体,坚持“两不愁三保障”脱贫标准,一手抓剩余贫困人口的脱贫,一手抓已脱贫人口的巩固提升,坚定信心决心,保持定力压力,响鼓重槌,一鼓作气,坚决完成剩余的98.3万贫困人口脱贫、800个贫困村出列、17个贫困县摘帽的任务。

《意见》从切实解决“两不愁三保障”突出问题、巩固脱贫成果、保持政策稳定、压实攻坚责任四个方面,对高质量打赢脱贫攻坚战进行了部署。其中切实解决“两不愁三保障”突出问题,明确了实现贫困人口义务教育有保障、基本医疗有保障、住房安全有保障、饮水安全有保障。巩固脱贫成果,主要对有劳动能力的贫困人口、完全丧失劳动能力和部分丧失劳动能力且无法依靠产业就业脱贫的贫困人口、特殊贫困群体、收入水平略高于建档立卡贫困户的群体等对象的帮扶作出了安排。保持政策稳定,重点是做到摘帽不摘责任、摘帽不摘政策、摘帽不摘帮扶、摘帽不摘监管。压实攻坚责任,进一步明确了脱贫攻坚责任制。

(二)推进脱贫攻坚与乡村振兴战略有效衔接

明确脱贫攻坚期内,贫困地区乡村振兴主要任务是脱贫攻坚;脱贫攻坚任务完成后,推进脱贫攻坚与乡村振兴战略有效衔接、有机结合,以乡村振兴巩固脱贫成果,确保脱贫高质量、不返贫、可持续。《意见》从推进基本产业发展、强化基础设施建设、完善基本公共服务、提升贫困户基本素质、加强基层组织建设五个方面,推进脱贫攻坚与乡村振兴战略有效衔接。其中推进基本产业发展,主要是强化规划引领、强化市场主体带动、强化政策支持,促进贫困人口稳定增收,确保贫困地区农民人均可支配收入增长幅度高于全国平均水平。强化基础设施建设,包括推进贫困地区路、水、电、气、信建设,加强村庄环境整治、“厕所革命”和美丽乡村建设。完善基本公共服务,关键是解决贫困地区教育、医疗、文化、卫生等方面突出问题,重点提出了加大对贫困地区农村“三留守人员”的关爱服务力度。提升贫困户基本素质,关键是加强思想政治教育、道德法纪教育、感恩奋进教育和加强新时代文明实践中心建设、加强典型总结推广、加强技能培训及就业服务,让脱贫具有可持续的内生动力。加强基层组织建设,对抓党建促脱贫攻坚,推进贫困地区组织振兴作出了安排。

(三)创新工作机制

《意见》从完善政策保障机制、建立政策衔接机制、建立防贫保障机制、完善扶贫资产管理机制、完善大数据管理机制、健全监督监管机制六个方面进行了部署。其中完善政策保障机制,明确了现行脱贫攻坚政策延续到2020年后,待全国扶贫开发新十年纲要出台时,与新的政策无缝衔接。建立政策衔接机制,关键是推进脱贫攻坚与乡村振兴的规划衔接、考核衔接、政策衔接。建立防贫保障机制,包括构建防贫保障体系、推进防贫联防联控、稳妥开展防贫保险。完善扶贫资产管理机制,关键是规范扶贫资产收益、受益机制。完善大数据管理机制,对打造大数据平台、完善建档立卡信息系统、强化返贫预警等作出部署。健全监督监管机制,主要是规范扶贫资金项目管理、完善监督监管体系、狠抓问题整改等。

相关附件:

扫一扫在手机上查看当前页面

 已阅 404  打印   关闭